中国家用智能视觉行业供给现状分析
发布日期:2025-09-24 浏览次数:1354
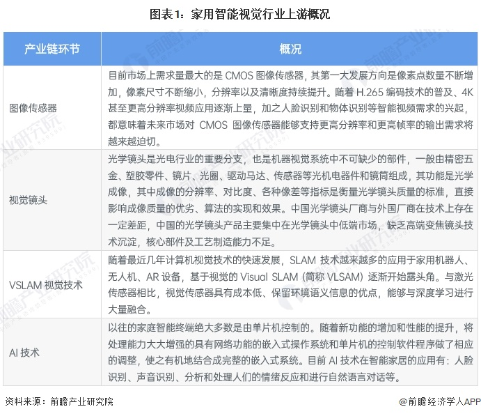
机器视觉产业链上游为硬件+软件,其中硬件主要包含光源、镜头、工业相机、图像处理器、图像采集卡等重要机器视觉系统组成部件;软件部分包含图像处理软件及底层算法。家用智能视觉的上游主要是依赖图像传感器、视觉镜头、VSLAM视觉技术以及AI技术。
AI技术的渗透和进化在智能家居领域应用较早,诸如智能语音、智能控制与管理等技术已经有所体现,且天生处于多模交互场景,如智能扫地机器人、智能音响等。根据Quest Mobile 数据显示,2022年,AI技术在智能清洁的渗透率已高达70%,目前家用清洁的智能安排计划等都已较成熟,其次是智能安防,接近50%,智能影音突破40%。AI技术不断深入智能家居的场景。
































